日本ビルヂング経営センター > ビル経営に関する講座 > 講座の日程

講座の日程

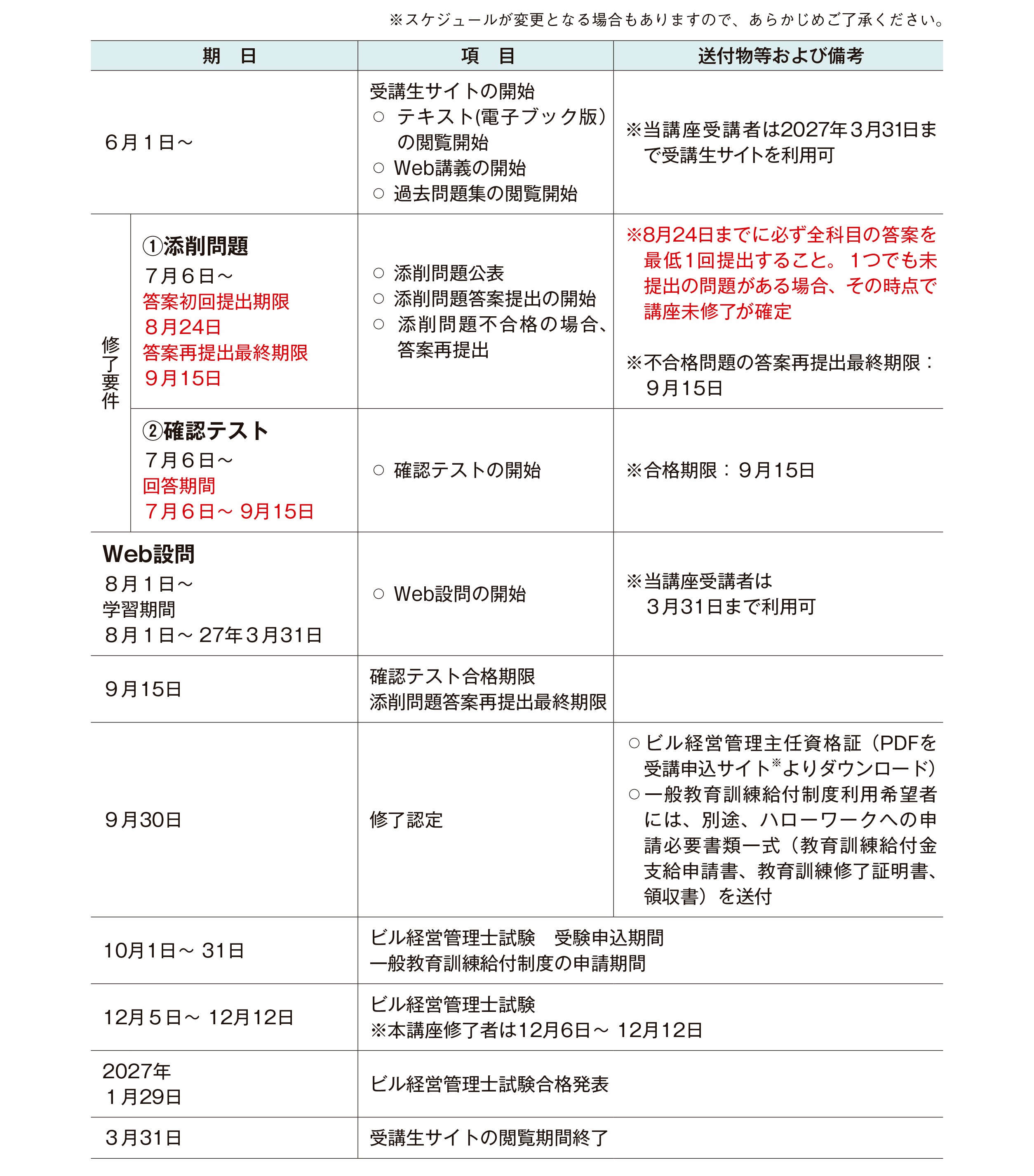
2026年度ビル経営管理講座スケジュール



2026kouza_students_site_schedule.jpg 2026kouza_total_schedule.jpg

お問い合わせ

ビル経営管理に関する情報が満載

ビル経営管理士およびビル経営管理士会会員の皆さまに限定して、有益な情報を提供しております。

メンバー専用サイト

各種手続きに関する資料・書類をダウンロード

各種手続きに関する資料・書類をご希望の方はこちらよりダウンロードできます。

資料ダウンロードはこちら

ご質問やお問い合わせはこちら

日本ビルヂング経営センターへのご質問、お問い合わせはこちらより承ります。

お問い合わせはこちら